爱游戏ayx体育
书记信箱
院长信箱
English
怀念旧版
首页
爱游戏ayx体育
学院简介
学院历程
领导分工
办事指南
联系我们
机构设置
机构总览
决策咨询机构
教学机构
科研机构
教学科研基地
管理与服务机构
人才培养
招生指南
本科生培养
硕士生培养
博士生培养
成果与获奖
科学研究
科研概况
学术动态
科研成果
项目申报
办事流程
师资队伍
教师队伍
杰出人才
导师信息
行政队伍
实验队伍
人才招聘
党建工作
组织简介
党建动态
学习园地
党建工作回顾
管理服务
爱游戏ayx体育
新闻中心
媒体物理
教学教务
政策规定
合作交流
交流概况
国际合作交流
国内合作交流
募捐项目
学生工作
学工动态
奖助学金
就业信息
院友工作
院友动态
院友名录
院友贡献
资源下载
人事工作
教学工作
科研工作
学生工作
党建工作
教工家园
工会动态
工会简介
政策法规
教工风采
青年联谊会
Open Menu
首页
爱游戏ayx体育
返回上一级
学院简介
学院历程
领导分工
办事指南
联系我们
机构设置
返回上一级
机构总览
决策咨询机构
教学机构
科研机构
教学科研基地
管理与服务机构
人才培养
返回上一级
招生指南
本科生培养
硕士生培养
博士生培养
成果与获奖
科学研究
返回上一级
科研概况
学术动态
科研成果
项目申报
办事流程
师资队伍
返回上一级
教师队伍
杰出人才
导师信息
行政队伍
实验队伍
人才招聘
党建工作
返回上一级
组织简介
党建动态
学习园地
党建工作回顾
管理服务
返回上一级
爱游戏ayx体育
新闻中心
媒体物理
教学教务
政策规定
合作交流
返回上一级
交流概况
国际合作交流
国内合作交流
募捐项目
学生工作
返回上一级
学工动态
奖助学金
就业信息
院友工作
返回上一级
院友动态
院友名录
院友贡献
资源下载
返回上一级
人事工作
教学工作
科研工作
学生工作
党建工作
教工家园
返回上一级
工会动态
工会简介
政策法规
教工风采
青年联谊会
科学研究
科研概况
学术动态
科研成果
项目申报
办事流程
办事流程
当前位置:
首页
>
科学研究
>
办事流程
> 正文
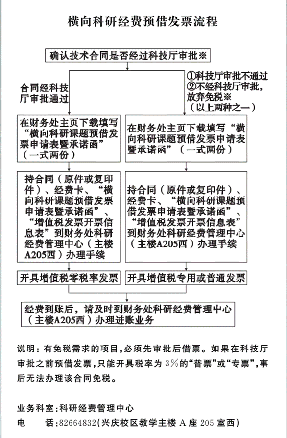
横向科研经费预借发票流程
来源: 发布时间 : 2018-05-24 点击量:
上一篇:
津贴劳务费发放流程
【
关闭
】
常用链接
教师个人主页
交大主页
交大图书馆
邮件系统
奖助学金
物理学院&图书馆资源门户
版权所有:爱游戏(AYX)体育官方网站-AYX.COM
地址:陕西省西安市咸宁西路28号
邮编:710049
访问统计: