科研概况
学术动态
科研成果
项目申报
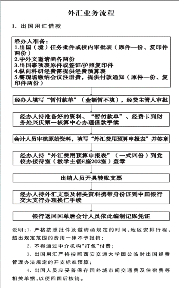
办事流程
如有疑问请咨询财务处核算中心:
地址:主楼E-206
电话:029-82668426
【关闭】
版权所有:爱游戏(AYX)体育官方网站-AYX.COM地址:陕西省西安市咸宁西路28号邮编:710049